BERT
一、介绍
BERT(Bidirectional Encoder Representation from Transformers)是2018年10月由Google AI研究院提出的一种预训练模型
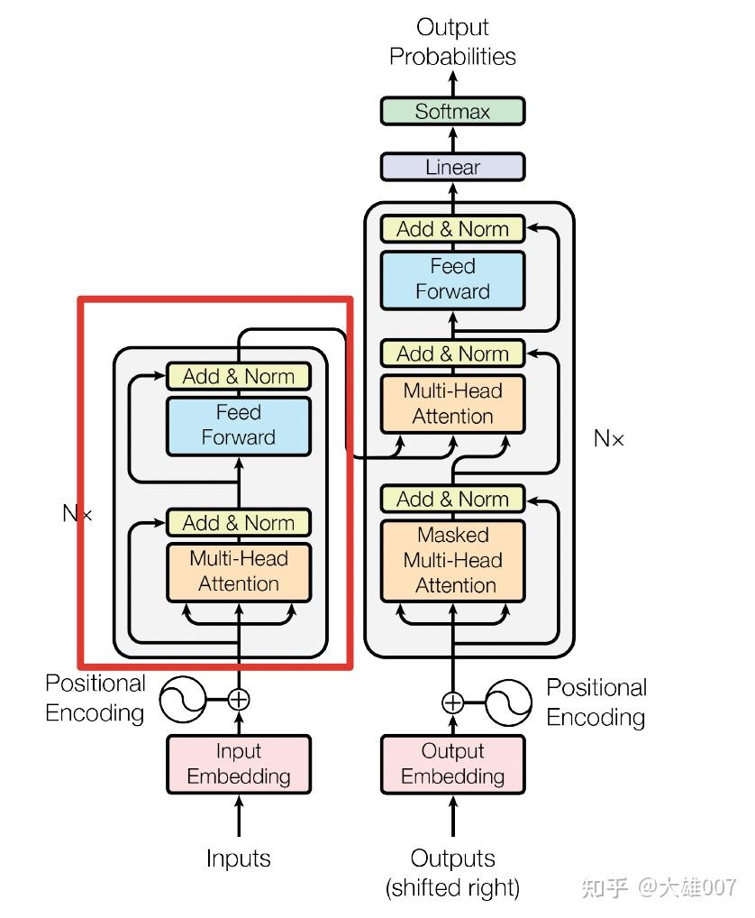
BERT的网络架构使用的是《Attention is all you need》中提出的多层Transformer结构。
2 BERT模型结构
下图展示的是BERT的总体结构图,多个Transformer Encoder一层一层地堆叠起来,就组装成了BERT了,在论文中,作者分别用12层和24层Transformer Encoder组装了两套BERT模型,两套模型的参数总数分别为110M和340M。 
BERT是用了Transformer的encoder侧的网络,encoder中的Self-attention机制在编码一个token的时候同时利用了其上下文的token,其中‘同时利用上下文’即为双向的体现,而并非想Bi-LSTM那样把句子倒序输入一遍。在BERT之前是GPT,GPT使用的是Transformer的decoder侧的网络,GPT是一个单向语言模型的预训练过程,更适用于文本生成,通过前文去预测当前的字。
2.1 Embedding
Embedding由三种Embedding求和而成: 
"""
input_ids: 输入文本的token索引,形状为[batch_size, seq_len]
segment_ids: 段标识(0或1),形状为[batch_size, seq_len]
"""- Token Embeddings是词向量,第一个单词是CLS标志,可以用于之后的分类任务
通过建立字向量表将每个字转换成一个一维向量,作为模型输入。特别的,英文词汇会做更细粒度的切分,比如playing 或切割成 play 和 ##ing,中文目前尚未对输入文本进行分词,直接对单子构成为本的输入单位。将词切割成更细粒度的 Word Piece 是为了解决未登录词的常见方法。
假如输入文本 ”I like dog“。下图则为 Token Embeddings 层实现过程。输入文本在送入 Token Embeddings 层之前要先进性 tokenization 处理,且两个特殊的 Token 会插入在文本开头 [CLS] 和结尾 [SEP]。[CLS]表示该特征用于分类模型,对非分类模型,该符号可以省去。[SEP]表示分句符号,用于断开输入语料中的两个句子。
Bert 在处理英文文本时只需要 30522 个词(词表大小),Token Embeddings 层会将每个词转换成 768 维向量,例子中 5 个Token 会被转换成一个 (5, 768) 的矩阵或 (1, 5, 768) 的张量。
以 BERT 的 30522 尺寸词表为例,每个 Token 都对应一个 0~30521 的唯一索引,格式类似:
| Token | 索引 | Token | 索引 |
|---|---|---|---|
[PAD] | 0 | apple | 6207 |
[UNK] | 100 | 中国 | 704 |
[CLS] | 101 | [MASK] | 103 |
[SEP] | 102 | run | 2143 |
如何处理词表中未收录的生僻词? 子词分词(首选,覆盖绝大多数情况)→ 字符级拆分(次选,极端 OOV)→ 动态扩展词表(领域高频 OOV)→ 外部知识映射(实体类 OOV)→ [UNK] 优化(兜底)
# 1. Token Embeddings:通过索引获取词向量
token_embeds = self.token_embeddings[input_ids] # 形状:[batch_size, seq_len, hidden_size]
- Segment Embeddings用来区别两种句子,因为预训练不光做LM还要做以两个句子为输入的分类任务
Bert 能够处理句子对的分类任务,这类任务就是判断两个文本是否是语义相似的。句子对中的两个句子被简单的拼接在一起后送入模型中,Bert 如何区分一个句子对是两个句子呢?答案就是 Segment Embeddings。
Segement Embeddings 层有两种向量表示,前一个向量是把 0 赋值给第一个句子的各个 Token,后一个向量是把1赋值给各个 Token,问答系统等任务要预测下一句,因此输入是有关联的句子。而文本分类只有一个句子,那么 Segement embeddings 就全部是 0。
# 2. Segment Embeddings:获取段向量(文本分类任务中全为0)
segment_embeds = self.segment_embeddings[segment_ids] # 形状:[batch_size, seq_len, hidden_size]
- Position Embeddings和正常的Transformer不一样,不是三角函数而是学习出来的
由于出现在文本不同位置的字/词所携带的语义信息存在差异(如 ”你爱我“ 和 ”我爱你“),你和我虽然都和爱字很接近,但是位置不同,表示的含义不同。
在 RNN 中,第二个 ”I“ 和 第一个 ”I“ 表达的意义不一样,因为它们的隐状态不一样。对第二个 ”I“ 来说,隐状态经过 ”I think therefore“ 三个词,包含了前面三个词的信息,而第一个 ”I“ 只是一个初始值。因此,RNN 的隐状态保证在不同位置上相同的词有不同的输出向量表示。

RNN 能够让模型隐式的编码序列的顺序信息(RNN 能让模型在处理序列(比如文字、语音、时间序列数据)时,自动记住前面元素的信息,并把这些信息用在对后面元素的处理中,无需人工额外标注 “顺序”,这就是 “隐式编码顺序信息”) 相比之下,Transformer 的自注意力层 (Self-Attention) 对不同位置出现相同词给出的是同样的输出向量表示。尽管 Transformer 中两个 ”I“ 在不同的位置上,但是表示的向量是相同的。
Transformer 中通过植入关于 Token 的相对位置或者绝对位置信息来表示序列的顺序信息。作者测试用学习的方法来得到 Position Embeddings,最终发现固定位置和相对位置效果差不多,所以最后用的是固定位置的,而正弦可以处理更长的 Sequence,且可以用前面位置的值线性表示后面的位置。
# 3. Position Embeddings:获取位置向量
position_ids = np.arange(seq_len).reshape(1, -1) # 生成位置索引:[1, seq_len]
position_embeds = self.position_embeddings[position_ids] # 形状:[1, seq_len, hidden_size]
position_embeds = np.tile(position_embeds, (batch_size, 1, 1)) # 扩展到batch_sizenp.arange(seq_len):生成一个从 0 到 seq_len-1 的连续整数数组,长度为 seq_len(即序列中 token 的数量)。
.reshape(1, -1):将生成的一维数组转换为二维数组,形状为 (1, seq_len)。其中 1 表示批次维度(这里临时用 1 表示单条数据),-1 表示自动计算该维度的长度(保持与原数组元素总数一致)。例如,[0,1,2,3,4] 会被转换为 [[0, 1, 2, 3, 4]]。
BERT 中处理的最长序列是 512 个 Token,长度超过 512 会被截取,BERT 在各个位置上学习一个向量来表示序列顺序的信息编码进来,这意味着 Position Embeddings 实际上是一个 (512, 768) 的 lookup 表,表第一行是代表第一个序列的每个位置,第二行代表序列第二个位置。
最后,BERT 模型将 Token Embeddings (1, n, 768) + Segment Embeddings(1, n, 768) + Position Embeddings(1, n, 768) 求和的方式得到一个 Embedding(1, n, 768) 作为模型的输入。
# 三者相加得到最终嵌入
final_embeds = token_embeds + segment_embeds + position_embeds[CLS]的作用
BERT在第一句前会加一个[CLS]标志,最后一层该位对应向量可以作为整句话的语义表示,从而用于下游的分类任务等。因为与文本中已有的其它词相比,这个无明显语义信息的符号会更“公平”地融合文本中各个词的语义信息,从而更好的表示整句话的语义。 具体来说,self-attention是用文本中的其它词来增强目标词的语义表示,但是目标词本身的语义还是会占主要部分的,因此,经过BERT的12层(BERT-base为例),每次词的embedding融合了所有词的信息,可以去更好的表示自己的语义。而[CLS]位本身没有语义,经过12层,句子级别的向量,相比其他正常词,可以更好的表征句子语义。
2.2 Transformer Encoder
BERT是用了Transformer的encoder侧的网络,如上图的transformer的Encoder部分,关于transformer的encoder的详细介绍可以参考链接:https://paddlepedia.readthedocs.io
在Transformer中,模型的输入会被转换成512维的向量,然后分为8个head,每个head的维度是64维,但是BERT的维度是768维度,然后分成12个head,每个head的维度是64维,这是一个微小的差别。Transformer中position Embedding是用的三角函数,BERT中也有一个Postion Embedding是随机初始化,然后从数据中学出来的。
在Transformer中,模型的输入会被转换成512维的向量,然后分为8个head,每个head的维度是64维,但是BERT的维度是768维度,然后分成12个head,每个head的维度是64维,这是一个微小的差别。Transformer中position Embedding是用的三角函数,BERT中也有一个Postion Embedding是随机初始化,然后从数据中学出来的。
BERT模型分为24层和12层两种,其差别就是使用transformer encoder的层数的差异,BERT-base使用的是12层的Transformer Encoder结构,BERT-Large使用的是24层的Transformer Encoder结构。
2.3 BERT可视化

如上图将注意力看做不同的连线,它们用来连接被更新的位置(左半边)与被注意的位置(右半边)。不同的颜色分别代表相应的注意头,而线条颜色的深浅代表被注意的强度。
注意力六种模式
为了方便演示,这里采用以下例句:
句子A:I went to the store.句子B:At the store, I bought fresh strawberries.
BERT 用 WordPiece工具来进行分词,并插入特殊的分离符([CLS],用来分隔样本)和分隔符([SEP],用来分隔样本内的不同句子)。
因此实际输入序列为: [CLS] i went to the store . [SEP] at the store , i bought fresh straw ##berries . [SEP]
模式1:注意下一个词
在这种模式中,每个位置主要注意序列中的下一个词(token)。下面将看到第2层0号头的一个例子。(所选头部由顶部颜色条中突出的显示色块表示。) 
模式1:注意下一个词。
左:所有词的注意力。 右:所选词的注意力权重(“i”)
左边显示了所有词的注意力,而右侧图显示一个特定词(“i”)的注意力。在这个例子中,“i”几乎所有的注意力都集中在“went”上,即序列中的下一个词。
在左侧,可以看到 [SEP]符号不符合这种注意力模式,因为[SEP]的大多数注意力被引导到了[CLS]上,而不是下一个词。因此,这种模式似乎主要在每个句子内部出现。
该模式与后向RNN 有关,其状态的更新是从右向左依次进行。模式1出现在模型的多个层中,在某种意义上模拟了RNN 的循环更新。
模式2:注意前一个词
在这种模式中,大部分注意力都集中在句子的前一个词上。例如,下图中“went”的大部分注意力都指向前一个词“i”。
这个模式不像上一个那样显著。有一些注意力也分散到其他词上了,特别是[SEP]符号。与模式1一样,这与RNN 有些类似,只是这种情况下更像前向RNN。 
模式2:注意前一个词。
左:所有词的注意力。 右:所选词的注意力权重(“went”)
模式3:注意相同或相关的单词
这种模式注意相同或相关的单词,包括其本身。在下面的例子中,第一次出现的“store”的大部分注意力都是针对自身和第二次出现的“store”。这种模式并不像其他一些模式那样显著,注意力会分散在许多不同的词上。 
模式3:注意相同/相关的词。
左:所有词的注意力。 右:所选词的注意权重(“store”)
模式4:注意“其他”句子中相同或相关词
这种模式注意另一个句子中相同或相关的单词。例如,第二句中“store”的大部分注意力都指向第一句中的“store”。可以想象这对于下句预测任务(BERT预训练任务的一部分)特别有用,因为它有助于识别句子之间的关系。 
模式4:注意其他句子中相同/相关的单词。
左:所有词的注意力。 右:所选词的注意权重(“store”)
模式5:注意能预测该词的其他单词
这种模式似乎是更注意能预测该词的词,而不包括该词本身。在下面的例子中,“straw”的大部分注意力都集中在“##berries”上(strawberries 草莓,因为WordPiece分开了),而“##berries”的大部分注意力也都集中在“straw”上。 
模式5:注意能预测该单词的其他单词。
左:所有词的注意力。 右:所选词的注意力(“## berries”)
这个模式并不像其他模式那样显著。例如,词语的大部分注意力都集中在定界符([CLS])上,而这是下面讨论的模式6的特征。
模式6:注意分隔符
在这种模式中,词语的大部分注意力都集中在分隔符[CLS]或 [SEP]上。在下面的示例中,大部分注意力都集中在两个 [SEP]符号上。这可能是模型将句子级状态传播到单个词语上的一种方式。 
模式6:注意分隔符。 左:所有词的注意力。 右:所选词的注意权重(“store”)
3 BERT训练
BERT的训练包含pre-train和fine-tune两个阶段。pre-train阶段模型是在无标注的标签数据上进行训练,fine-tune阶段,BERT模型首先是被pre-train模型参数初始化,然后所有的参数会用下游的有标注的数据进行训 
3.1 BERT预训练
BERT是一个多任务模型,它的预训练(Pre-training)任务是由两个自监督任务组成,即MLM和NSP,如图所示。 
3.1.1 MLM
MLM是指在训练的时候随机从输入语料上mask掉一些单词,然后通过的上下文预测该单词,该任务非常像我们在中学时期经常做的完形填空。正如传统的语言模型算法和RNN匹配那样,MLM的这个性质和Transformer的结构是非常匹配的。在BERT的实验中,15%的WordPiece Token会被随机Mask掉。在训练模型时,一个句子会被多次喂到模型中用于参数学习,但是Google并没有在每次都mask掉这些单词,而是在确定要Mask掉的单词之后,做以下处理。
80%的时候会直接替换为[Mask],将句子 "my dog is cute" 转换为句子 "my dog is [Mask]"。
10%的时候将其替换为其它任意单词,将单词 "cute" 替换成另一个随机词,例如 "apple"。将句子 "my dog is cute" 转换为句子 "my dog is apple"。
10%的时候会保留原始Token,例如保持句子为 "my dog is cute" 不变。
这么做的原因是如果句子中的某个Token 100%都会被mask掉,那么在fine-tuning的时候模型就会有一些没有见过的单词。加入随机Token的原因是因为Transformer要保持对每个输入token的分布式表征,否则模型就会记住这个[mask]是token ’cute‘。至于单词带来的负面影响,因为一个单词被随机替换掉的概率只有15%*10% =1.5%,这个负面影响其实是可以忽略不计的。 另外文章指出每次只预测15%的单词,因此模型收敛的比较慢。
优点
- 1)被随机选择15%的词当中以10%的概率用任意词替换去预测正确的词,相当于文本纠错任务,为BERT模型赋予了一定的文本纠错能力;
- 2)被随机选择15%的词当中以10%的概率保持不变,缓解了finetune时候与预训练时候输入不匹配的问题(预训练时候输入句子当中有mask,而finetune时候输入是完整无缺的句子,即为输入不匹配问题)。
缺点
- 针对有两个及两个以上连续字组成的词,随机mask字割裂了连续字之间的相关性,使模型不太容易学习到词的语义信息。主要针对这一短板,因此google此后发表了BERT-WWM,国内的哈工大联合讯飞发表了中文版的BERT-WWM。
3.1.2 NSP
- Next Sentence Prediction(NSP)的任务是判断句子B是否是句子A的下文。如果是的话输出’IsNext‘,否则输出’NotNext‘。
训练数据的构造规则是:
- 50% 正例(IsNext):从语料中抽取连续的两句话(比如原文中 “我喜欢苹果。它很甜。”,A 是 “我喜欢苹果。”,B 是 “它很甜。”);
- 50% 反例(NotNext):句子 A 来自语料,句子 B 是随机从语料中选的另一个句子(比如 A 是 “我喜欢苹果。”,B 是 “天空是蓝色的。”)。
BERT 的输入序列开头有一个特殊符号 [CLS],它的向量会融合整个序列(句子 A + 句子 B)的语义信息。
在 NSP 任务中:
- BERT 会将
[CLS]位置的输出向量,输入到一个二分类器(比如全连接层 + Softmax); - 分类器输出两个概率:“IsNext” 的概率 和 “NotNext” 的概率;
- 最终根据概率大小,预测 “句子 B 是否是句子 A 的下文”。
注意
- 在此后的研究(论文《Crosslingual language model pretraining》等)中发现,NSP任务可能并不是必要的,消除NSP损失在下游任务的性能上能够与原始BERT持平或略有提高。这可能是由于BERT以单句子为单位输入,模型无法学习到词之间的远程依赖关系。针对这一点,后续的RoBERTa、ALBERT、spanBERT都移去了NSP任务。
BERT预训练模型最多只能输入512个词,这是因为在BERT中,Token,Position,Segment Embeddings 都是通过学习来得到的。在直接使用Google 的BERT预训练模型时,输入最多512个词(还要除掉[CLS]和[SEP]),最多两个句子合成一句。这之外的词和句子会没有对应的embedding。
如果有足够的硬件资源自己重新训练BERT,可以更改 BERT config,设置更大max_position_embeddings 和 type_vocab_size值去满足自己的需求。
3.2 BERT的微调
在海量的语料上训练完BERT之后,便可以将其应用到NLP的各个任务中了。 微调(Fine-Tuning)的任务包括:基于句子对的分类任务,基于单个句子的分类任务,问答任务,命名实体识别等。
基于句子对的分类任务:
MNLI:给定一个前提 (Premise) ,根据这个前提去推断假设 (Hypothesis) 与前提的关系。该任务的关系分为三种,蕴含关系 (Entailment)、矛盾关系 (Contradiction) 以及中立关系 (Neutral)。所以这个问题本质上是一个分类问题,我们需要做的是去发掘前提和假设这两个句子对之间的交互信息。
QQP:基于Quora,判断 Quora 上的两个问题句是否表示的是一样的意思。
QNLI:用于判断文本是否包含问题的答案,类似于我们做阅读理解定位问题所在的段落。
STS-B:预测两个句子的相似性,包括5个级别。
MRPC:也是判断两个句子是否是等价的。
RTE:类似于MNLI,但是只是对蕴含关系的二分类判断,而且数据集更小。
SWAG:从四个句子中选择为可能为前句下文的那个。
基于单个句子的分类任务
SST-2:电影评价的情感分析。
CoLA:句子语义判断,是否是可接受的(Acceptable)。
问答任务
SQuAD v1.1:给定一个句子(通常是一个问题)和一段描述文本,输出这个问题的答案,类似于做阅读理解的简答题。
命名实体识别
CoNLL-2003 NER:判断一个句子中的单词是不是Person,Organization,Location,Miscellaneous或者other(无命名实体)。

4 BERT,GPT,ELMO的区别

如上图所示,图中的Trm代表的是Transformer层,E代表的是Token Embedding,即每一个输入的单词映射成的向量,T代表的是模型输出的每个Token的特征向量表示。
BERT使用的是双向的Transformer,OpenAI GPT使用的是从左到右的Transformer。ELMo使用的是单独的从左到右和从右到左的LSTM拼接而成的特征。其中只有BERT在所有的层考虑了左右上下文。除此之外,BERT和OpenAI GPT是微调(fine-tuning)的方法,而ELMo是一个基于特征的方法。
BERT 比 ELMo 效果好的原因
从网络结构以及最后的实验效果来看,BERT 比 ELMo 效果好主要集中在以下几点原因:
- LSTM 抽取特征的能力远弱于 Transformer
- 拼接方式双向融合的特征融合能力偏弱
- BERT 的训练数据以及模型参数均多于 ELMo
5 BERT的优缺点
优点
- BERT 相较于原来的 RNN、LSTM 可以做到并发执行,同时提取词在句子中的关系特征,并且能在多个不同层次提取关系特征,进而更全面反映句子语义。
- 相较于 word2vec,其又能根据句子上下文获取词义,从而避免歧义出现。
缺点
- 模型参数太多,而且模型太大,少量数据训练时,容易过拟合。
- BERT的NSP任务效果不明显,MLM存在和下游任务mismathch的情况。
- BERT对生成式任务和长序列建模支持不好。
6 总结
本文章介绍了BERT模型的结构,预训练,微调,还对BERT进行了可视化,比较了和其他模型的优缺点。